| নং | শিরোনাম | সেবার ধাপ | কার্যকলাপ |
|---|---|---|---|
| | |||
| ১ | ভিপি বন্দোবস্ত | দেখুন | |
| ২ | অপিত সম্পত্তি নাম পরিবতনসহ লীজ নবায়ন | দেখুন | |
| ৩ | অপিত সম্পত্তি লীজ নবায়ন | দেখুন | |
| ৪ | আদালতের আদেশে রেকড সংশোধন | দেখুন | |
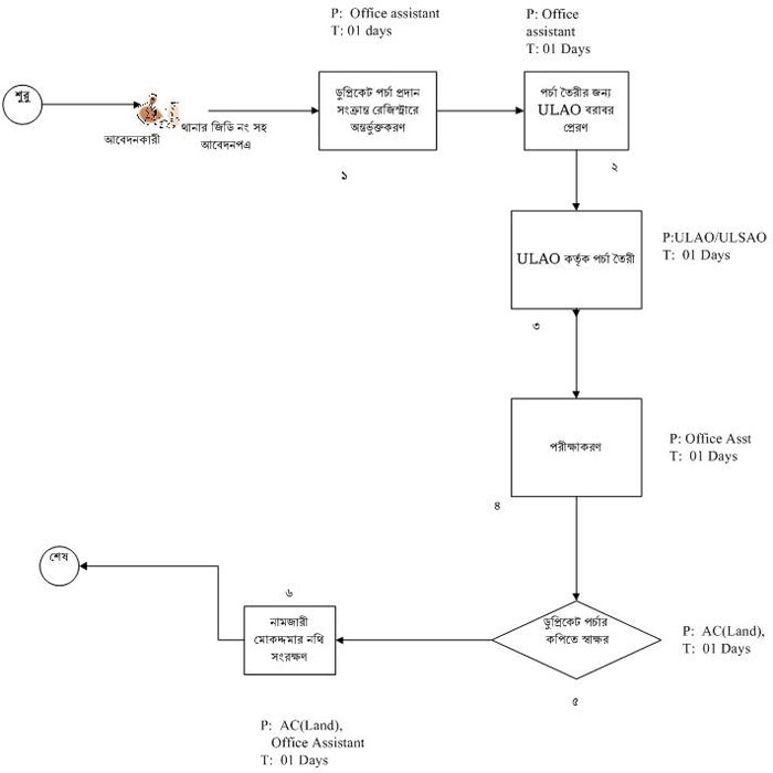
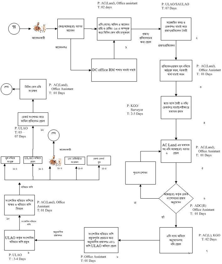
| ৫ | ডুপ্লিকেট খতিয়ান | দেখুন | |
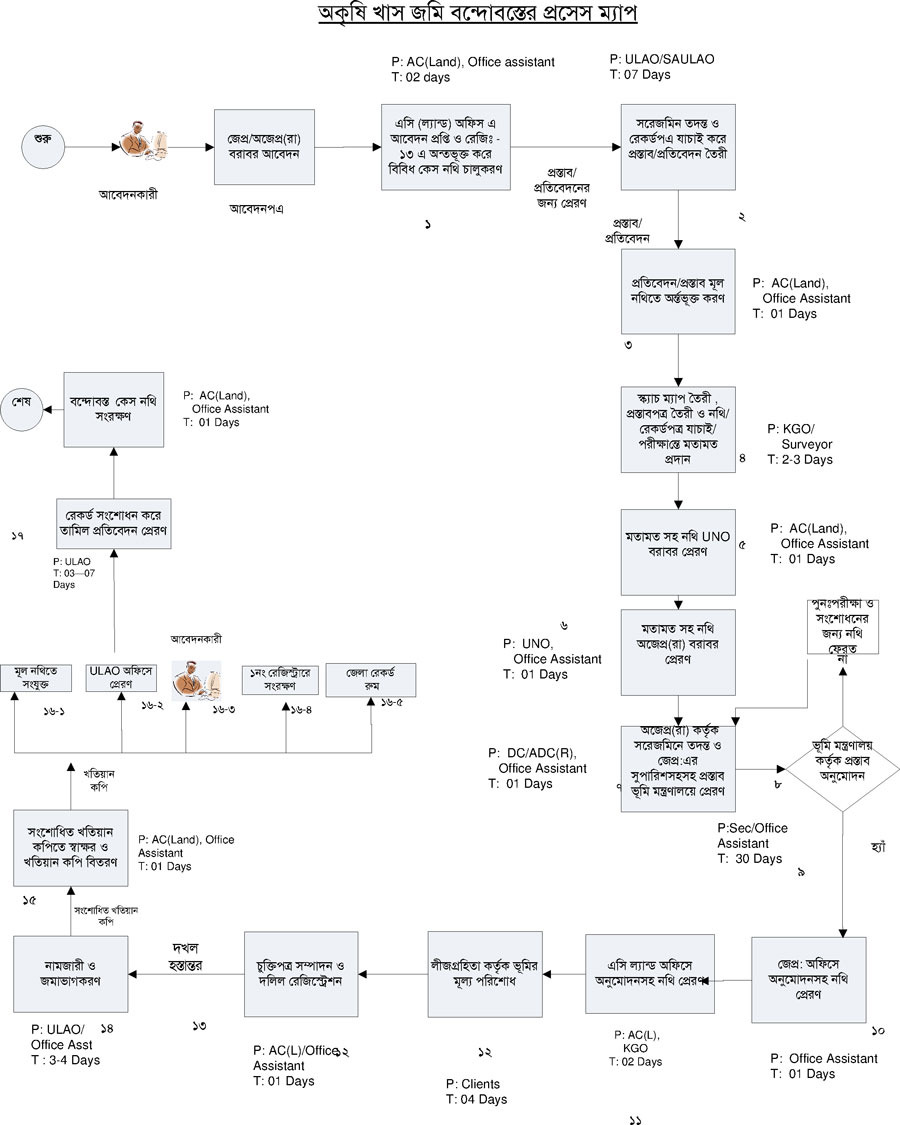
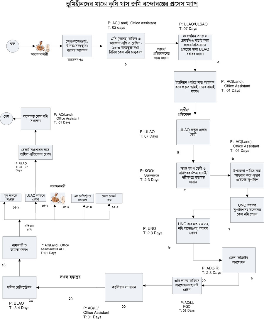
| ৬ | অকৃষিখাস জমি | দেখুন | |
| ৭ | মিউটেশন | দেখুন | |
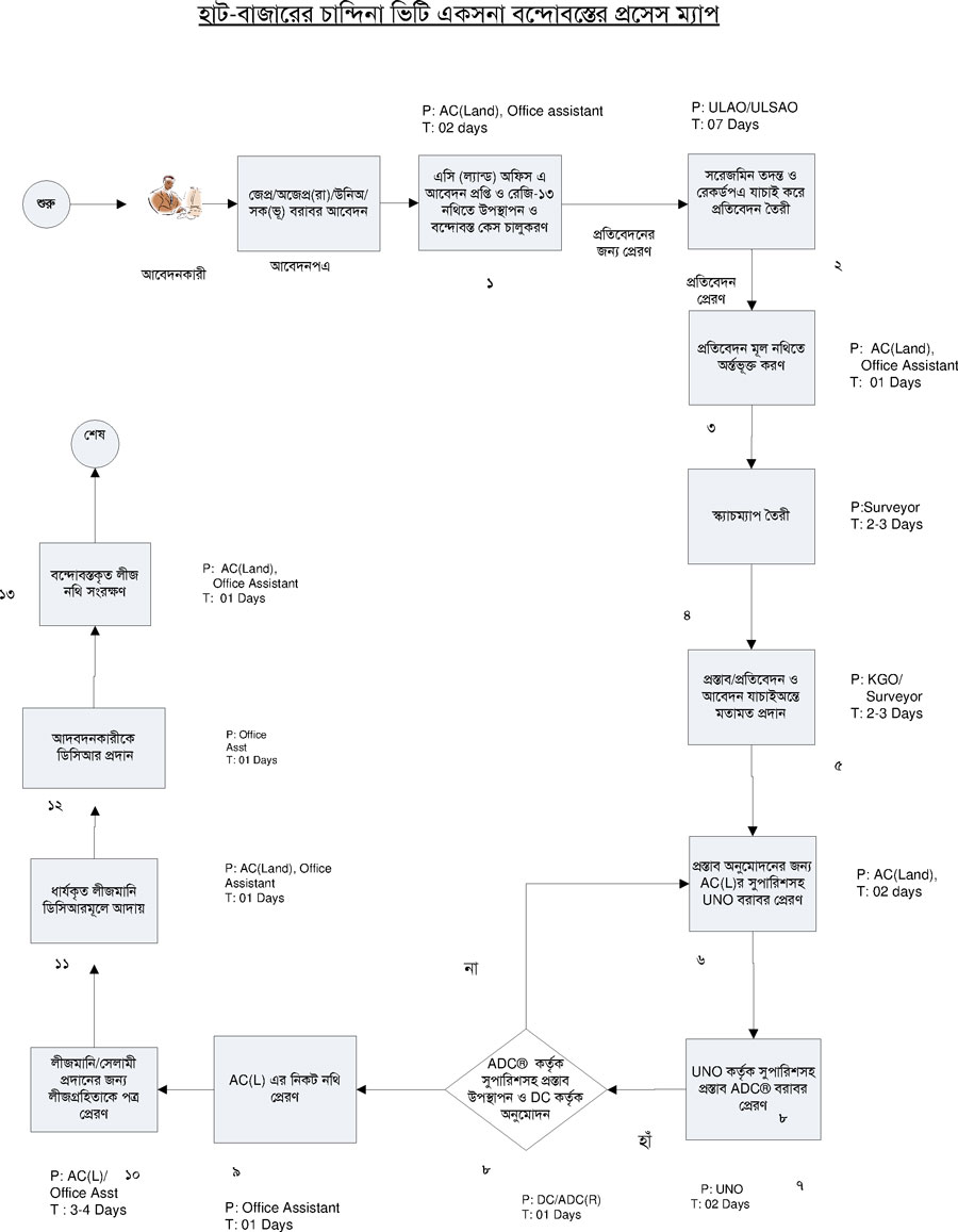
| ৮ | একসনা বন্দোবস্ত | দেখুন | |
| ৯ | জলমহাল | দেখুন | |
| ১০ | খাস জমিন | দেখুন |